تدريسي في جامعة كربلاء يتمكن من تحضير مادة نانوية في علاج سرطان الثدي
111
31-03-2019

تمكن التدريسي في كلية الطب بجامعة كربلاء أثير حميد عودة الغانمي، من تصميم وتحضير مادة نانوية تستخدم في علاج سرطان الثدي.

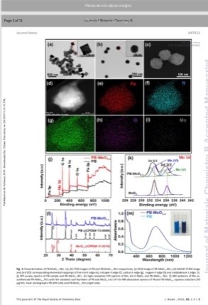
وتضمنت الدراسة تصميم وتحضير ماده نانوية جديدة باستخدام أحدث التقنيات المتطورة في مجال النانو تكنولوجي ودراسة خصائصها الكيميائية والبيولوجية لاستخدامها في علاج سرطان الثدي باستخدام تقنية العلاج بالليزر.

واظهرت النتائج المختبرية ان المادة الناوية الجديدة ليست لها اي تأثير سمي على الخلايا الطبيعية، فيما تم بيان قدره عالية على قتل نوعين من الخلايا السرطانية (4T1 cells and MDA-MB-231cells) اضافة الى الكفاءة العالية في تثبيط واختزال الورم.

 

عناوين ذات صلة
البوابــــــات والخدمات الإلكترونية
اخر الأخبار

التواصل مع الوزارة

تواصل معنا لأي استفسار على الخدمات التي تقدمها وزارة التعليم العالي والبحث العلمي